Sunday April 2026

হটলাইন

সেবা এবং ধাপ

নং শিরোনাম সেবার ধাপ কার্যকলাপ
  
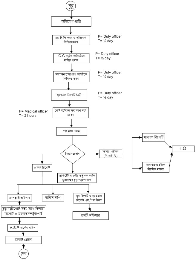
অপমৃত্যু মামলার প্রসেস ম্যাপ দেখুন
মামলা তদন্ত প্রসেস ম্যাপ দেখুন
আগ্নেয়াস্ত্র জমার প্রসেস ম্যাপ দেখুন
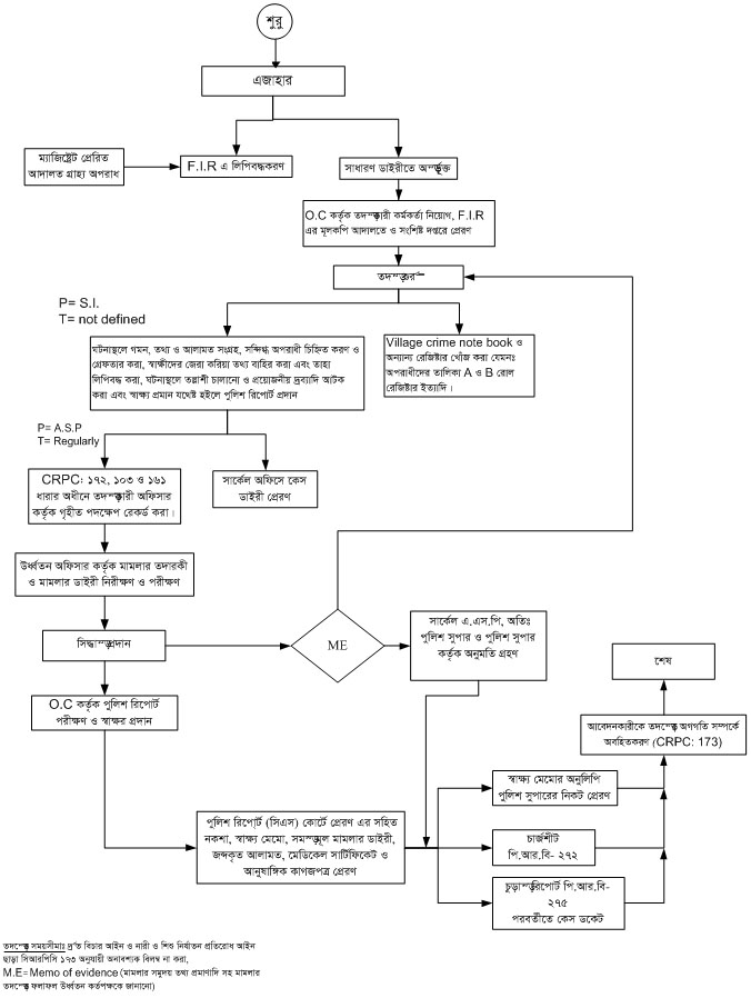
নন এফ আই আর মামলার প্রসেস ম্যাপ দেখুন
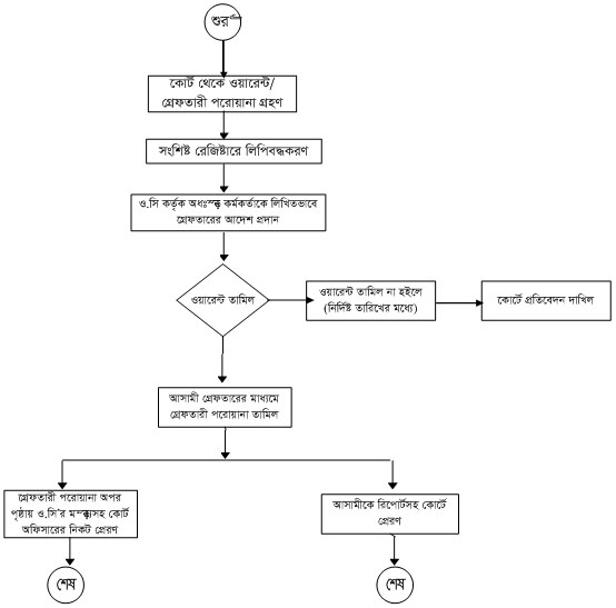
ওয়ারেন্ট তামিলের প্রসেস ম্যাপ দেখুন
সাধারন ডায়েরীর প্রসেস ম্যপ দেখুন
দেখছেন ১ থেকে ৬ পর্যন্ত, মোট ৬ এন্ট্রি

এক্সেসিবিলিটি

স্ক্রিন রিডার ডাউনলোড করুন